宝山|虚位以待,2025年宝山区博士后科研项目等你来揭榜!
发布时间:2025-12-24 报送来源:宝山人才

为进一步发挥博士后制度优势,有效推动我区企业开展科技攻关与产学研合作,宝山区人才工作局按照“2+N”模式,在2025年度宝山区博士后创新实践基地科研项目的征集活动基础上,经专家评审,并征求企业意见,本次区内共推出先进材料、生物医药、新一代信息技术等在内6个博士后科研项目及配套待遇,诚挚欢迎海内外高层次青年科研人才踊跃揭榜!具体情况如下:

01


02


03


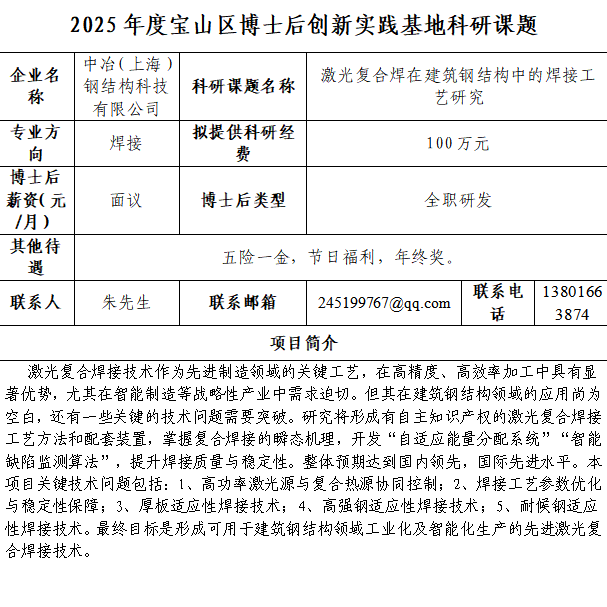
04


 

05


 

06

宝山区博士后创新实践基地联系方式

李老师

021-56103450

bsyhjt@126.com