首页
新闻中心
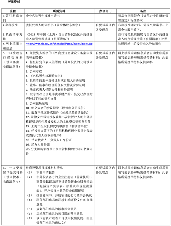
服务指引
新闻详情
创业路径图
发布时间:2015-08-04
收藏
分享